
专业股票配资官网
摘要:康养产业主体协同布局、分层竞合。险资跨界整合资源构建护城河,地产系以轻资产推进医养标准化与数字。
观点指数 在3月17日观点指数研究院发布的《医养融合快车道丨2026年一季度康养发展报告》中,其指出康养行业需求端从基础保障向品质享受升级,企业纷纷跨界入局康养产业,凭借各自优势差异化布局,形成了多方竞合、互补共生的新格局。
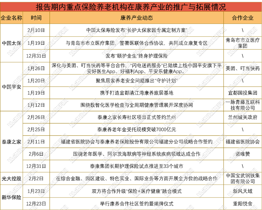
险资机构凭借长期稳定的资金优势与健康保障属性,成为康养产业布局的核心力量,核心布局方向聚焦医养结合与多元场景延伸,通过差异化模式构建竞争壁垒。中国太保在青岛社区与当地市立医院共建康复专区,依托三甲医院专家资源与绿色转诊通道,打造预防、康复、诊疗一体化体系;泰康加速医养配套建设,并与诺唯赞合作布局阿尔茨海默病早期筛查,实现“未病先防”;中国平安聚焦医疗科技赋能,与华为擎云合作推出穿戴设备主动健康预警,联合一脉青藤推进AI辅助诊疗,携手美团、叮当快药优化即时送药服务,构建“健康+保险+医药”闭环。
场景布局向“无边界养老”延伸,覆盖居家、社区、旅居全场景。平安推出“活过百岁”守护计划,通过智能音箱打卡、AI预警、紧急联系人联动,解决独居老人的安全痛点;泰康提出“城市养联体”模式,以专业养老社区赋能嵌入式康复服务中心;平安、泰康分别布局旅居康养基地与全国性养老社区网络,满足长者的多元养老需求。运营模式上,泰康重资产自建、平安轻资产平台化、太保与新华轻重结合,均以客户全生命周期需求为核心。

数据来源:企业公开信息、观点指数整理
地产系康养企业依托物业与空间运营优势,聚焦普惠养老与医养融合,以轻资产转型降低运营成本,通过标准化管理与科技赋能提升服务效率。远洋椿萱茂以“公建民营”模式切入普惠养老市场,中标深圳龙岗区养老护理院项目,并输出“鸿蒙康养智联底座”;
欧葆庭聚焦高端医养,与德济医院战略合作,抢占重症康复技术制高点。越秀地产订立新租赁协议,租赁广州荔湾区约3.7万平方米物业用于养老医疗服务,租期20年,以轻资产模式布局城市养老服务网络。
海垦物业围绕“物业+养老+家政”三位一体模式,与行业协会及物业集团合作,推进社区养老服务中心建设与康养旅居平台搭建,将养老服务嵌入社区生活场景。兴垣康养与农业科技企业合作,探索“康养+”产业新模式,打造全维度银龄生活生态,拓展康养服务边界。
科技与标准化赋能运营效率提升。远洋椿萱茂依托智能平台替代部分人力,海尔推出适老智能产品优化服务体验,欧葆庭通过国际标准培训体系提升护理人效,长润养老延伸营养产品服务链条,丰富盈利模式,推动地产系康养向精细化发展。

数据来源:企业公开信息、观点指数整理
民营企业与地方国企作为重要补充,分别聚焦下沉市场与区域升级,填补康养服务短板,完善社会化养老服务体系。九如城养老与漳州凌波康养集团联合运营的南靖县老年服务中心(凌波九如南靖康养中心)正式投运,以“机构养老+社区养老+居家养老”三位一体模式,搭建集日间照料、康复保健、助餐服务等功能于一体的15分钟养老服务圈,填补县域普惠养老服务的空白。
广弘投资与嘉喜悦康达成合作,共同探索认知障碍专业照护与社区养老服务的标准化路径,聚焦认知症照护这一细分刚需场景,提升专业服务能力。悦心健康通过控股江康芮嘉养健康管理有限公司,进一步拓展区域康养服务网络,实现资源整合与品牌下沉。

数据来源:企业公开信息、观点指数整理
地方国企立足区域资源,承担补位与升级责任。国投健康携手中国平安打造宜都清江湾康养旅居基地,融合保险、文旅、康养三大板块资源,将专业养老服务与人文景区结合。同期,天津市健康养老集团联合两家企业投资2亿元组建康惠健康产业发展公司,搭建优质养老资产核心运营平台,强化区域养老资产的运营能力。

数据来源:企业公开信息、观点指数整理
幸福健康与人寿堂达成合作,以“国企资源赋能+专业医养运营”模式专业股票配资官网,构建“全链条服务、全场景覆盖、全周期保障”的医养融合生态体系,助力粤港澳大湾区医养服务升级;此外,幸福健康再与天威视讯合作,深耕“银发经济+智慧服务”新场景,探索数字化康养服务新模式。
启盈优配提示:文章来自网络,不代表本站观点。